Tags People Places Timeline Settings
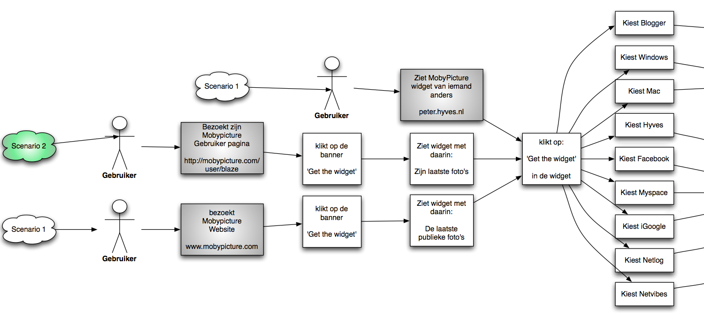
looking at the Moby Open Social Widget flow... looks good...

looking at the Moby Open Social Widget flow... looks good...

Datum
29 Jul 2009 10:19
Views
1
Gepost via
Screentweetr
Shortlink
http://moby.to/ouk1t3
Origineel
Download